WORLD CLASS PRACTICE WE FOLLOW
Kaizen Technique – Small Continual Improvements
5 S Technique
Use of Poka-Yoke – Lean Manufacturing
Process Mapping - Identify, Reduce or Eliminate
NVA’s
Root Cause Analysis
Training and Qualification for Critical Processes
Visuals to Monitor and Review the Results
Initiatives to Improve Work Environment and
Safety (EHS)

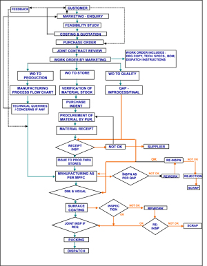
Customer Order Mapping

Complaint Corrective/Preventive Action Procedure
ENSURING PRODUCT QUALITY
Controlling quality of inputs.
Monitoring supplier quality and delivery performances
Monitoring quality during production by checking
Inprocess Rework
Inprocess Rejection
Internal Quality Assurance Plan
Process Flow Diagrams at Shopfloors
Standard Operating Procedures
MONITORING PLANNED VS. ACTUAL DELIVERY PERFORMANCE
2015@all right reserved | Design & developed by Xposure Infotech